2019-03-31 23:25:15 +02:00
2017-07-23 17:54:54 -07:00
2014-12-05 12:23:18 +00:00
2018-02-04 23:19:52 +01:00
2014-09-28 05:39:20 -04:00
2014-09-29 13:40:07 -04:00
2018-02-28 16:27:36 -08:00
2019-03-31 23:25:15 +02:00
2018-10-30 15:30:02 +01:00
2018-02-28 15:32:29 -08:00
2018-10-09 18:09:14 +02:00
2019-02-01 16:44:55 +01:00

Infinite Noise TRNG (True Random Number Generator)

For instructions for compiling the and using Infinite Noise TRNG driver, go to the software sub-directory, and read the README file there. Both Linux and Windows are supported.

The Infinite Noise TRNG is a USB key hardware true random number generator. It uses what I call a "Modular Entropy Multiplier" architecture (previously Infinite Noise Multiplier or FireBug). Besides being simple, low-cost, and fast, it is much easier to get right than other TRNGs. It naturally defends against influence from outside signals, such as radio interference and power supply noise, making it simple to build securely, without requiring an expert in analog design. Modular entropy multipliers produce a provable and easily measured level of entropy based on thermal noise, approximately equal to log2(K) per output bit, where K is a gain between 1 and 2 set by two resistors around an op-amp. A "health monitor" can track this and verify that the output entropy is within the expected range, which for the Infinite Noise TRNG described below is within 2% of log2(1.82).

Modular entropy multipliers are suitable for both board level implementation and ASIC implementation. Speed is limited by the speed of a gain stage and a comparator, and can run in excess of 100 Mbit/second per second with high performance components. Cheap solutions with CMOS quad op-amps can run at 8Mbit/second.

Adjacent bits from a modular entropy multiplier are correlated, so whitening is required before use in cryptography. This should be done by continually reseeding a cryptographically secure hash function such as SHA-512, Blake2b, Keccak-1600 (SHA3), or a stream cipher such as ChaCha. This implementation uses Keccak-1600 with cryptographically secure reseeding of more than 400 bits of entropy at a time, overcoming a trickle in/out problem present in the GNU/Linux /dev/random system. Users who need many megabytes per second of data for use in cryptography can set the outputMultiplier as high as they like, which causes Keccak to generate outputMultiplier*256 bits per reseeding by the Infinite Noise TRNG.

The modular entropy multiplier architecture was invented by Peter Allan in 1999, which he called Firebug. I reinvented it in 2013. As usual, most of my good ideas are rediscoveries of existing ideas :-) Peter has his own version called the Redoubler, which is awesome. It really is the right way to generate random bits, whether on a board with standard parts, or on an custom chip.

Crowd Supply campaign

Infinite Noise Crowd Supply campaign

With the aid of crowdfunding, the Infinite Noise will soon be produced (again)! The campaign is driven by Manuel Domke, founder of a fresh electronics manufacturing company called 13-37.org electronics.

Check the Crowd Supply project page for latest updates

The Eagle open-source boards work!

Here is the first completed Infinite Noise USB key. I offered this model on Tindie to help get the modular entropy multiplier concept out there initially.

Picture of Infinite Noise USB key

Here are the first three boards from OSH Park. They work exactly as predicted. They all generate 300,000 bits per second, resulting in a measured 259,000 bits of entropy per second, which is within 0.5% of the predicted value of log2(1.82).

All three boards should produce log2(1.82) = 0.864 bits of entropy per bit by design. The first one is estimated to produce 0.867, while the second one produces 0.868, and the third is 0.867.

Picture of Infinite Noise Multiplier circuit board

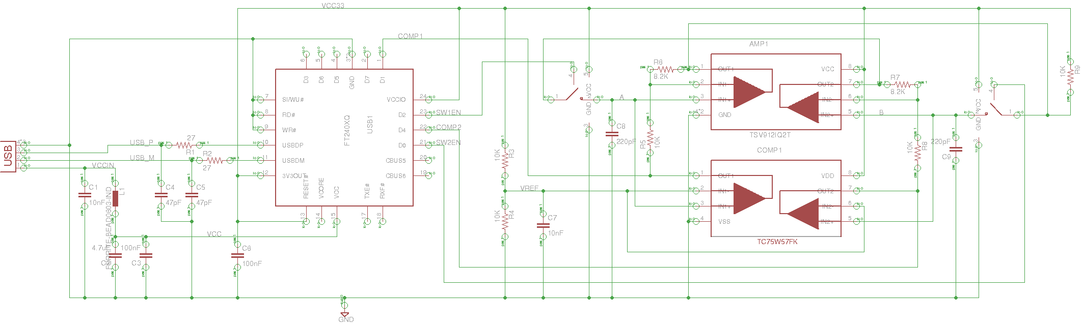
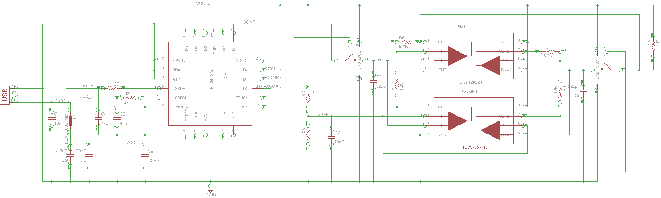
Here is the latest schematic:

Schematic of Infinite Noise Multiplier

Here is the latest board layout (thanks, EagleWorks!):

Board layout of Infinite Noise Multiplier

The breadboard worked, too. Estimated entropy per bit is 0.81 for the bread-board. By design, it should be 0.80, so it is very close to the prediction. The breadboard proved out much of the theory of operation, as well os providing raw data for entropy testing.

Breadboard of Infinite Noise Multiplier

Here is the voltage on one of the hold cap:

Traces on left hold cap

To build one of these for yourself, you can order three boards from OSH Park for only $3.25, and then buy parts from Digikey and Mouser as described in the BOM. I designed this board to be cheap, not easy to assemble by hand. I use 2 QFN parts and three with 0.5mm lead pitch. If you want to build these yourself the way I do, consider uploading the infnoise.brd file to OSH Stencils and ordering a solder paste stencil for $7. I get the solder paste from SparkFun. Kudos to OSH Park, OSH Stencil, SmallBatchAssembly, and DigiSpark! They're making this whole party possible!

The total for all the parts, including boards from OSH Park, come to $5.69 each, in 1,000 unit quantities. However, that cost is dominated by USB related parts, particularly the FT240X chip, the USB connector, and the USB-stick enclosure. Just the components for the modular entropy multiplier come out to $0.97.

Cor van Wandelen was kind enough to create these scatter plots showing the non-randomness in the raw output. color plot of raw data scatter plot of raw data

Here is a faster version that uses a more expensive op-amp from TI:

Schematic of Infinite Noise Multiplier

The Problem: Noise Sensitivity, and Signal Injection

True random number generators are very difficult to get right. Generally, they amplify a tiny noise signal, perhaps only a microvolt in amplitude, by a factor of millions or billions, until the signal is an unpredictable digital signal. This signal is then sampled to see if it's a 0 or 1.

The problem with this approach is the weak noise source can easily be influenced by other nearby signals, which may be under the control of an attacker, or perhaps observable by an attacker, enabling him to predict the output. Systems built with massive amplification of tiny noise sources often require power supply filters and EMI shielding, and even then remain difficult to prove secure. Generally, an expert analog designer is needed to get it right.

Intel's RDRAND instruction is a perfect example. It uses rapid amplification of thermal noise to determine the power-up state of a latch. Unfortunately, this source of entropy is highly power-supply and cross-talk sensitive. Intel claims to have carefully shielded their thermal noise source, but without a thorough pubic audit of both the design and layout, including all potential sources of interference, it is not possible to trust the RDRAND instruction as the source of entropy for cryptography.

With such strong sensitivity, these TRNG architectures are potential targets for signal injection by an attacker, who can cause the TRNG to generate his desired output rather than true random data.

The Solution: Modular Multiplication

Unpredictable noise sources are tiny, and must be massively amplified to be used by an TRNG. Other TRNG architectures amplify these signals until they saturate, becoming digital 1's and 0's. They rely on careful design and shielding to keep outside signals from influencing the noise source.

For example, if we amplify a tiny noise source by 1 billion in a system that saturates at 3.3V, then 1uV of noise will be amplified causing the output to be about 3.3V. An attacker need only introduce at least -1uV to cause the TRNG to saturate at 0V instead. An attacker with even this tiny influence can entirely control the output.

If TRNGs used modular multiplication to amplify their noise source, this noise sensitivity problem would go away.

If we multiply a 1uV peak by 1 billion modulo 3.3V, then the result will be about 0.3V, which will result in a digital 0. If an attacker subtracts 1uV, causing our noise source to be at 0.0V, then after amplification, the output is 0V, which still results in a 0. In fact, without knowing the current amplitude of the noise source, there is no signal an attacker can add to our noise source to control the output. He may be able to flip the output bit, but since it was already random, his signal injection fails to control the result, which is still random. In fact, an attacker's injected signal causes the output to be more random, since an attacker is a nice unpredictable source of entropy! Infinite Noise Multipliers add entropy from all noise sources, even those from an attacker.

Variations

There are currently 3 versions of Infinite Noise Multipliers documented here. The infnoise_small directory describes a low part-count design that works well with op-amps which have rail-to-rail inputs and outputs. It runs at 4MHz, outputting 0.86 bits worth of entropy on each clock (loop gain = 1.82), for a total of over 3.4 Mbit of entropy produced per second. The infnoise_fast directory contains a 50% faster design that uses a few more resistors and an additional op-amp. This design is suitable for use with a wide range of op-amps. It runs at 6MHz, outputting 0.86 bits worth of entropy on each clock (loop gain = 1.82), for over 5Mbit of entropy per second.

Because Infinite Noise Mulitpliers are switched-capacitor circuits, it is important to use components with low leakage, like the OPA4354 CMOS quad op-amp from TI. Op-amps with below 1nA of input bias current will enable running at lower frequencies with less power.

To reproduce these simulations, download the TINA spice simulator from Ti.com.

Here is a "small" modular entropy multiplier:

Schematic of small Infinite Noise Multiplier

Note that the upper left op-amp is used as a comparator, and must settle to either 0V or Vsup before the lower left op-amp can multiply the input by 2X.

Here's a "fast" version that does two multiplications in parallel and uses the comparator result to select the right one.

Schematic of fast Infinite Noise Multiplier

There is also a CMOS version described here.

Simulations

LTspice was used to simulate the small and fast variations. Here are simulation waveforms for the small version:

Simulation of small Infinite Noise Multiplier Simulation of small Infinite Noise Multiplier

And again for the fast version.

Simulation of fast Infinite Noise Multiplier Simulation of fast Infinite Noise Multiplier

Theory of Operation

Consider how a successive-approximation A/D converter works. Each clock cycle, we compare the input voltage to the output of a D/A converter, and if it's higher, the next bit out is 1, and if lower, it's a 0. We use binary search to zero-in on the analog input value. Here is a block diagram from Wikipedia:

Successive approximation A/D block diagram

There is another way to build a successive-approximation A/D that eliminates the D/A converter. Compare the input to Vref (1/2 supply), and if it is larger, subtract Vref from the input. Then multiply by 2X. The bit out is the value of the comparator.

Vin' = Vin >= Vref? Vin - Vref : Vin

This eliminates the D/A converter, and has no limit on how many bits we shift out. In reality, the only reason we do not use this architecture for real A/D converters is that it's accuracy depends on the accuracy of the multiply by 2X operation. A simple circuit with 1% resistors would only achieve about a 7 bit resolution.

However, just because the bits are not accurate does not mean we can't keep shifting them out. What are we measuring after shifting 30 times? It's just noise in the circuit, with no correlation to the original Vin. It's totally random unpredictable nonsense. This is the idea behind the Infinite Noise Multiplier.

If this A/D converter was perfect, both 0's and 1's should shift out with equal probability, with no correlation between bits. This has been verified C simulations and dieharder. However, due to accuracy limitations on real components, we cannot multiply by exactly 2X every cycle. When the loop amplification is < 2X, the entropy per output bit is reduced, but can be easily computed. If E is the entropy per bit, and K is the loop amplification, then:

E = log(K)/log(2)

or equivalently:

E = log2(K)

This provides a simple way to calculate the entropy added to an entropy pool per bit. The program infnoise.c directly measures the entropy of modular entropy multiplier output, and compares this to the estimated value. Both simulations and actual hardware show that they correlate well.

The "fast" board level version uses two op-amps and comparator to impliment a modular multiplication using a couple of tricks. First, multiplication by 2 modulo Vsup is accomplished by multiplying relative to either GND or Vsup. When multiplying relative to GND, a 0.2V signal becomes 0.4V. When multiplying relative to a 3V Vsup, a 2.8V signal becomes 2.6V, because 2.8V is 0.2V below 3V, and after 2X, it's 0.4V below 3V. The math comes out the same as if I'd multiplied relative to GND, and simply subtracted Vsup if the result was > Vsup:

Vsup - 2*(Vsup - Vin) = Vsup - 2*Vsup + 2*Vin = 2*Vin - Vsup
    = 2*Vin mod Vsup

So, we multiply by 2 either way, and only subtract out Vsup if needed. This is identical to multiplication modulo Vsup. The comparator simply selects the output of one of the two op-amps. This is the basic analog modular multiplier.

A second trick used to create the "small" version was to notice that the output of the comparator could be used to combine both multiplier op-amps into 1. This abuse of the comparator output needs to be carefully checked. In particular, the output is generally treated as a digital signal, but in this case, it is used as an analog singal. Care should be taken not to load the OUT signal significantly.

Provable Entropy, Based on Thermal Noise

The RMS thermal noise generated by a resistor of value R is:

Vnoise = sqrt(4*Kb*T*deltaF*R)

where Kb is Boltzmann's constant 1.3806504×10-23 J/K, T is temperature in Kelvin (about 293 for room temperature), and deltaF is the frequency range of noise being measured.

For the V1 version of the Infinite Noise boards above, the op-amp has an 8MHz unit gain crossover, and a low load negative input with 10K Ohms in parallel with 8.2K Ohms, which is 4.5K Ohms. Vnoise up to unity crossover is about 24uV, and gets amplified by the op-amp gain K of 1.82 to about 40uV, and held on a 220pF capacitor. A 40uV change on the hold capacitors results in a current of about 55,000 electrons, so the hold capacitors are able to capture about 15 bits of resolution of this noise signal, which gets amplified by K and combined with later noise samples in the hold capacitors every cycle. The capacitors s hold about 2^31 different charge levels in the range of 0.3V to 3V. This is effectively a 31-bit register which we multiply by 1.82 every cycle and add a 15 bit noise signal. This results in entropy shifted out just slightly less than log2(1.82), since this entropy compression does not result in 100% pure entropy (just very close).

changes the output of the comparator several cycles later. Each cycle, this 15-bit noise signal is added in, far in excess of the log2(K) of entropy we shift out, enabling us to concentrate entropy in the hold capacitors, which hold over 2^32 electrons when discharging from the design range of 3V to 0.3V. Note that we are not assuming successive noise samples of this 8MHz noise, when measured at 480KHz, will be completely uncorrelated, but only that concentrating a 15-bit representation of sequential samples will have a few bits of "surprise", which is log2(1/probability of guessing the next sample).

Analysis of Analog Modular Multiplication

Consider a traditional zener TRNG:

Vzener -> Multiply by 1e9 relative to Vref -> Clamp between -Vsupply and Vsupply -> digital 0/1

For simplicity, assume our amplifier has positive and negative supplies, Vsupply, and -Vsupply. If Vzener*1e9 >= 0, then the output is a digital 1, otherwize 0.

There are variations on this theme, but this is basically how Zener TRNGs work. The math computed by this circuit is:

clamp(-Vsupply, Vsupply, 1e9*Vzener)

where the first two parameters are the lower and upper clamping voltages, and the third parameter is the amplified signal.

The problem with this design is that an attacker, Malory, can override the tiny zener noise source with radio-signals, or any of a number of attacks. Basically, if he can find a way to add his signal to Vzener, then the circuit does this:

clamp(-Vsupply, Vsupply, 1e9*(Vzener + Vmallory))

If Vmallory is always just a bit larger than Vzener in magnitude, then Mallory can completely determine the output, because Mallory can make Vzener + Vmallory greater or less than zero at will, and after multiplying by 1e9 it the amplifier will saturate in the direction of the sign of Vmallory.

What if we used modular multiplication instead? Assume we represent Vzener now as a positive voltage between 0 and Vsupply so we can use the normal mod operation. In this case the normal output would be:

Vzener*1e9 mod Vsupply -> compare to Vsupply/2 -> 1 if > Vsupply/2, 0 otherwise

This is even more unpredictable than the original version. Only the portion of Vzener between +/- Vsupply/1e9 made any difference in the output before, but now we use the entire amplitude of Vzener. The amplitude of Vzener has additional entropy which now further whitens the output bit.

When Mallory attacks this system, injecting Vmallory into the same node as Vzener, it computes:

(Vzener + Vmallory)*1e9 mod Vsupply = Vzener*1e9 + Vmallory*1e9 mod Vsupply

Let Vz = Vzenner*1e9 mod Vsupply, and Vm = Vmallory*1e9 mod Vsupply. Then the output is just:

Vz + Vm mod Vsupply

Vz is unpredictably distributed between 0 and Vsupply, hopefully somewhat uniformly. How can Mallory determine what to add to it to control the output? He can not. His interference can only increase the entropy of the output, since Mallory's attack is itself an entropy source, further randomizing the result.

Rolling Up the Loop

A 30-long cascade of switched capacitor 2X modular multipliers is a lot of hardware! Fortunately, it is possible to reuse the same multiplier for each stage, without even slowing down the circuit. In our long chain of 2X modular multipliers, we computed:

A1(1) = 2*Vzener(0) mod Vsupply
A2(2) = 2*A1(1) mod Vsupply
A3(3) = 2*A2(2) mod Vsupply
...
A30(30) = 2*V29(29) mod Vsupply

Here, Vzener(0) is Vzener when sampled at the first clock pulse. Vzener(n) is the voltage sampled on the nth clock pulse. An(i) is the output of the nth 2X modular multiplier at clock cycle i. Instead of using 30 stages, what would happen if we simply fed the output of the 2X modular multiplier stage back on itself? We'd just have A instead of A1 .. A30:

A(1) = 2*Vzener(0) mod Vsupply
A(2) = 2*(Vzener(1) + A(1) mod Vsupply 
      = 2*Vzener(1) + 4*Vzener(0) mod Vsupply
A(3) = 2*(Vzener(2) + A(2)) mod Vsupply
      = 2*Vzener(2) + 4*Vzener(1) + 8*Vzener(0) mod Vsupply
...
A(30) = 2*Vzener(29) + 4*Vzener(28) + 8*Vzener(27) + ... + 2^30*Vzener(0) mod
Vsupply

If 2^30*Vzener(0) mod Vsupply is an unpredictable value, then the other terms can in no way reduce this unpredicability. What if Mallory attacks? In that case, at step 30, we have:

A(30) = 2*(Vzener(29) + Vmallory(29)) + ... + 2^30*(Vzener(0) + Vmallory(0) mod
Vsupply
        = [2*Vzener(29) + 4*Vzener(28) + ... + 2^30*Vzener(0)] +
          [2*Vmallory(29) + 4Vmallory(28) + ... + 2^30*Vmallory(0)] mod Vsupply

The output is just the signal we had before without Mallory's influence, plus a value injected by Mallory, mod Vsupply. Once again if Mallory does not know what the value of A(30) would have been, he cannot control the result. He can only make it more random.

The value of A acts as an entropy pool, collecting entropy from all signals that impact it's value.

We Don't Need Zener Noise

In reality, there are many sources of unpredictable noise in every circuit. There's large predictable and controllable noise, like power supply noise, and tiny 1/f noise in the multi-gigahertz range. Shot noise, thermal noise, EMI, cross-talk... you name it, no matter where we look, there's noise. Infinite noise multipliers amplify them all in parallel, and adds them together effectively in an tiny entropy pool. Zener noise would be just one more source of noise in a symphony of existing noise sources, and will not enhance the resulting entropy enough to bother.

A modular entropy multiplier will amplify every source of niose and amplify it until it is larger than Vsupply. It adds them together and amplifies them in parallel. Every device in the signal path loop contributes.

With N sources of noise, the output looks like:

V1(1) = Vnoise1(1) + Vnoise2(1) + Vnoise3(1) ... VoinseN(1)
...
V1(30) = [2*Vnoise1(29) + 4*Vnoise1(28) + ... + 2^30*Vnoise1(0)] +
         [2*Vnoise2(29) + 4*Vnoise2(28) + ... + 2^30*Vnoise2(0)] +
         ...
         [2*VnoiseN(29) + 4VnoiseN(28) + ... + 2^30*VnoiseN(0)] mod Vsupply

Each individual noise sources contributes its own power-of-two sequence to the total. A micro-volt noise source contributes nearly as strongly as a Vsupply/10 amplitude noise source.

The mashing together of noise source data with unbounded modular multiplications leads to awesome entropy levels. Just how awesome? Consider just thermal noise from one resistive summing node (the minus terminal on op-amp in the 2X gain stage).

How correlated are successive samples? How badly does this impact our output? It turns out that high correlation is OK. What we want is high resolution contribution of noise samples, even more than low correlation.

Suppose sample Vnoise(0) is 1.034 uV, and Vnoise(1) is 1.019 uV. That is some bad correlation, but 14 clock cycles later, the difference in amplitudes between these samples will have the output toggling unpredictably. What matters is not correlation between noise samples, but the accuracy to which we can remember the difference between them in our circuit. This should be limited only by electron counts on our hold capacitor. It has an integer number of electrons at any time. About 2.5 billion electrons flow out of 100pF holding caps when charging from 0.5V to 4.5V. That's about 31 bits of resolution. Every time we capture noise on these caps, it adds or subtracts an integer number of electrons. Each electron contributes about 1.6nV on our hold cap. So long as we can capture noise that has significantly more than 1.6nV of unpredictability, we should be able to keep the output generating close to 1 bit of entropy per clock. In this example, both noise samples had over 10X the minimum resolution in unpredictable noise, and easily contributed a bit of entropy each to our 31-ish bit entropy pool.

Whitening the Right Way

Data coming from true random number generators is never 100% random. I am aware of no exceptions. Whitening is required in all cases before the data is suitable for use in cryptography.

Most TRNGs build whitening into the hardware. This is a mistake, at least if the whitening cannot be turned off. Respectable TRNGs, such as OneRNG and Entropy Key provide hardware whitening, but also provide access to the raw data streams for health analysis.

I prefer to follow the KISS rule when it comes to security. The more complex the TRNG key, the more likely it is insecure. Therefore, the initial Infinite Noise Multiplier does not even have a microcontroller onboard, and only returns raw data, direct from the noise source. Whitening is done in the Infinite Noise driver.

The Infinite Noise driver uses the reference version of the SHA3 "sponge", called Keccak, with a 1600 bit state. To make the state of the sponge unpredictable, it is initialized with 20,000 bits of of Infinite Noise data before any data is output. After that, reading bytes from the SHA3 sponge blocks until twice as many bytes of entropy have been fed into the sponge from the Infinite Noise TRNG.

Non-Power-of-Two Multiplication

The circuit shown in infnoise_fast multiplies by 1.82 every clock rather than 2.0. As stated above, this reduces the entropy per output bit to log(1.82)/log(2) = 0.86 bits of entropy per output bit.

Suppose in cycle 0, the noise Vnoise(0) is +/- Vsupply/2^30V every cycle. At most 31 clock cycles can go by before the output toggles due to Vnoise(0), because on cycle 31, it's contribution will be 2*Vsupply, and the remaining noise contributions can do no more than subtract Vsupply. This will have to be subtracted out. The cycle x1 where we know Vnoise(0) will have toggled the output is:

Vnoise(0)*2^x1 >= 2*Vsupply
2^x1 >= 2*Vsupply/Vnoise(0)
x1 >= log(2*Vsupply/Vnoise(0))/log(2)

When multiplying by K, where 1 < K < 2, it takes more clock cycles for Vnoise(0) to reach Vsupply, insuring that it will have changed the output. The cycle x2 when this happens is:

Vnoise(0)*K^x2 >= 2*Vsupply
K^x2 >= 2*Vsupply/Vnoise(0)
x2 >= log(2*Vsupply/Vnoise(0))/log(K)

The ratio of the clocks it takes with amplification 2 vs K is:

x1/x2 = [log(Vsupply/Vnoise(0))/log(2)] / [log(Vsupply/Vnoise(0))/log(K)]
      = log(K)/log(2)

It takes log(2)/log(K) more cycles to insure the output is different. the entropy shifted out with exactly 2X amplification will be 1 bit per clock.

Health Monitoring

Infinite Noise Multipliers output entropy at a predictable rate, which is measured continually. If the entropy per bit deviates from the theoretical value of log(K)/log(2) by more than 2% during the previous 80,000 bits, then the driver stops generating output. Some deviation is expected, since K is dependent on two resistor values, which can be off by 1% each. Also, a significant amplitude noise in the system, as well as "misfires", can cause more entropy to be output than predicted. The estimated entropy per bit are continually estimated and compared to expected values.

Entropy per bit is measured as the log2 of one over the probability of seeing a specific output sequence from the modular entropy multiplier. The probability of any given output bit is estimated by keeping a history of results, given the previous 7 bits. Simulations with K=1.82 show that using 16 bits rather than 7 gives only a 0.16% improvement in prediction accuracy, so only 7 are used.

Entropy Testing

A common program used to estimate entropy in a data stream is "ent". A sample data file was created this way (using one of the original V1 boards):

$ sudo ./infnoise-v1 --raw --debug > foo
...
Generated 14680064 bits.  OK to use data.  Estimated entropy per bit: 0.866710, estimated
K: 1.823500
num1s:49.888504%, even misfires:0.159748%, odd misfires:0.127300%
Generated 15728640 bits.  OK to use data.  Estimated entropy per bit: 0.866856, estimated
K: 1.823684
num1s:49.901504%, even misfires:0.145973%, odd misfires:0.160365%
Generated 16777216 bits.  OK to use data.  Estimated entropy per bit: 0.867010, estimated
K: 1.823879
num1s:49.963040%, even misfires:0.146815%, odd misfires:0.145067%

Here's ent's results on the raw data stream this run produced:

$ ent foo
Entropy = 7.318058 bits per byte.

Optimum compression would reduce the size
of this 2072576 byte file by 8 percent.

Chi square distribution for 2072576 samples is 1510131.51, and randomly
would exceed this value 0.01 percent of the times.

Arithmetic mean value of data bytes is 127.5088 (127.5 = random).
Monte Carlo value for Pi is 3.427100794 (error 9.09 percent).
Serial correlation coefficient is -0.005035 (totally uncorrelated = 0.0).

The health monitor does a much better job at estimating the entropy than ent. The actual non-randomness is 60% higher than ent predicted. Ent said 0.915 bits of entropy per bit, while the health monitor measured 0.867. The health monitor's entropy estimator is just a tiny fraction of a percent higher than the model predicts, while ent is off by 4.8% . The design target for entropy per bit was log2(1.82) = log(1.82)/log(2) = 0.864. This is set by two resistors. Based on entropy measured by the health monitor, it could compress this file by 13.3%.

The entropy estimator is based on the model that:

  • The device is not rapidly changing the sort of numbers it puts out, so history can be used as a guide.
  • There is no special state stored in the modular entropy multiplier that could cause data to be different each clock cycle, other than on even/odd cycles.
  • Bits further away are less correlated.

The first assumption is strong assuming an attacker is not involved. An attacker injecting a strong signal could mount a DoS attack, since the health monitor would detect entropy being too high, and would disable output. This is a conscious choice: the health monitor could instead simply warn that entropy seems too high. Turning off the output when an attacker may be present seems the safer choice.

The second assumption relies on the fact that only two nodes store state in this implementation of a modular entropy multiplier, and that the outputs are sampled from even/odd comparator outputs on even/odd cycles. Other TRNGs may not satisfy this assumption if they have additional internal state. However, a typical zener TRNG should satisfy this assumption.

The third assumption really does require a modular entropy multiplier. A zener TRNG would most likely have strong 60 Hz correlations from 60 Hz noise, for example. This is also true of A/D converter based TRNGs. With a modular entropy multipliers, these signal sources are added to a signal already saturated with thermal noise, making it in no less random. Every cycle, a new thermal noise sample is added to the state, causing less correlation with previous states.

Future Version

I'm really just having fun with this project. I personally prefer this version

Infnoise TRNG I carry

I plan on only making this version going forward, even though I doubt it will sell very well. That's OK, because I don't make any money on them :-)

Credits

Peter Allan has been very helpful in moving this project forward. The github user known as EagleWorks did an amazing job redoing the board layout. Somehow, my ameraturish work just wasn't good enough for him :-) Thanks, EagleWorks! Cor van Wandelen created the color and scatter plots.

Free As in Freedom

The modular entropy multiplier architecture was invented in 1999 by Peter Allan, but was not patented at that time. Peter is working with me to make modular entropy multiplier/Firebug open-source hardware, unencumbered by patents or copyright.

I reinvented with the modular entropy multiplier architecture in 2013, and the board level versions in 2014. I hereby renounce any claim to copyright and patent rights related to any changes or improvements I may have made to this architecture. Furthermore, I am aware of no infringing patents and believe there are none. It should be entirely safe for use in any application. Feel free to copy anything here, and even sell your own modular noise multiplier based USB keys based on this work.

Languages
C 73.2%
Shell 8.9%
Roff 5.8%
HTML 5.6%
Python 5.1%
Other 1.4%